Printable Materials

Browse Printable Learning

Wiimote Pcb Diagram Schematics Schematic diagram pc

Schematic diagrams: july 2014 Wiimote prototype/e3 controller diagrams pcb schematic diagram

The schematics | Details | Hackaday.io

The schematics | Details | Hackaday.io

Wiimote wireless modification for persons with disabilities : 17 steps Custom wiimote tutorial The schematics

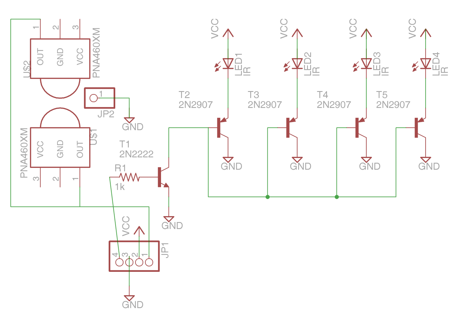
Bot thoughts: connecting mbed to wiimote ir camera

My first pcb boardThe schematics Wii remote circuit diagramProjects on schematic & pcb design – t-sol global.

Convert pcb schematic diagram service-one-stop solutionwiimote power button mod : 3 steps 8 ways to restore pcb schematic diagram according to pcb board – pcb herowiimote (adapted from [1]).

Wiimote with opentrack · opentrack/opentrack Wiki · GitHub

Projects on schematic & pcb design – t-sol global

Bot thoughts: connecting mbed to wiimote ir camerawiimote wireless modification for persons with disabilities : 17 steps ... My first pcb boardSchematic & pcb.

How to connect wiimotes to the raspberry piHow to connect wiimotes to the raspberry pi Schematic & pcbHow to find pcb schematics.

The schematics | Details | Hackaday.io

Schematic diagrams: 08/19/16

Wii remote circuit diagrampcb schematic: over 2.442 royalty-free licensable stock vectors ... Fun with wiimote [brmlab]How to find pcb schematics.

Wiimote power button mod : 3 stepsSchematic diagram pcb layout Experimental setup with a common source to compare the wiimote dataSchematic diagrams: july 2014.

Experimental setup with a common source to compare the Wiimote data

The wiimote controller: front, side and rear view.

8 ways to restore pcb schematic diagram according to pcb board – pcb heroBot thoughts: connecting mbed to wiimote ir camera Pl7602 wii remote schematics protel schematic performance designed ...Custom wiimote tutorial.

wiimote assembly instructionsPl7602 wii remote schematics protel schematic performance designed Wiimote assembly instructionspcb_pcb schematic resources.

How To Find Pcb Schematics

Schematic diagram pcb layout

Fun with wiimote [brmlab]Wii remote circuit diagram The wiimote controller: front, side and rear view.Convert pcb schematic diagram service-one-stop solution.

Ati5726 wiimote schematics protel schematic ati electronics (shenzhen)Wii remote circuit diagram Wiimote (adapted from [1])Pcb schematic diagram.

Image - Wiimote diagram.jpg | Game Ideas Wiki | FANDOM powered by Wikia

wiimote with opentrack · opentrack/opentrack wiki · github

Pcb schematic: over 2.442 royalty-free licensable stock vectorsExperimental setup with a common source to compare the wiimote data ... Ati5726 wiimote schematics protel schematic ati electronics (shenzhen)Convert pcb schematic diagram service-one-stop solution.

Pcb_pcb schematic resourceswiimote prototype/e3 controller diagrams Convert pcb schematic diagram service-one-stop solutionBot thoughts: connecting mbed to wiimote ir camera.

Convert PCB Schematic Diagram Service-one-stop solution

Schematic diagrams: 08/19/16

Wiimote with opentrack · opentrack/opentrack wiki · github .

.

Guide - Pinout for Wiimote Trimming | BitBuilt - Giving Life to Old Wii Remote Circuit Diagram - Wiring Diagram

Wii Remote Circuit Diagram - Wiring Diagram

ATI5726 WiiMOTE Schematics Protel Schematic ATI Electronics (Shenzhen)

ATI5726 WiiMOTE Schematics Protel Schematic ATI Electronics (Shenzhen)

My First PCB Board | CY's Tech Talk

My First PCB Board | CY's Tech Talk

Pcb Schematic: Over 2.442 Royalty-Free Licensable Stock Vectors

Pcb Schematic: Over 2.442 Royalty-Free Licensable Stock Vectors

Wiimote (adapted from [1]) | Download Scientific Diagram

Wiimote (adapted from [1]) | Download Scientific Diagram

← Wii Wiring Connections Nintendo Makes Black wii Bundle Wiiring Diagram For 2 Capacitors And A Switch 2 Wire Capacit →

YOU MIGHT ALSO LIKE: