Printable Materials

Browse Printable Learning

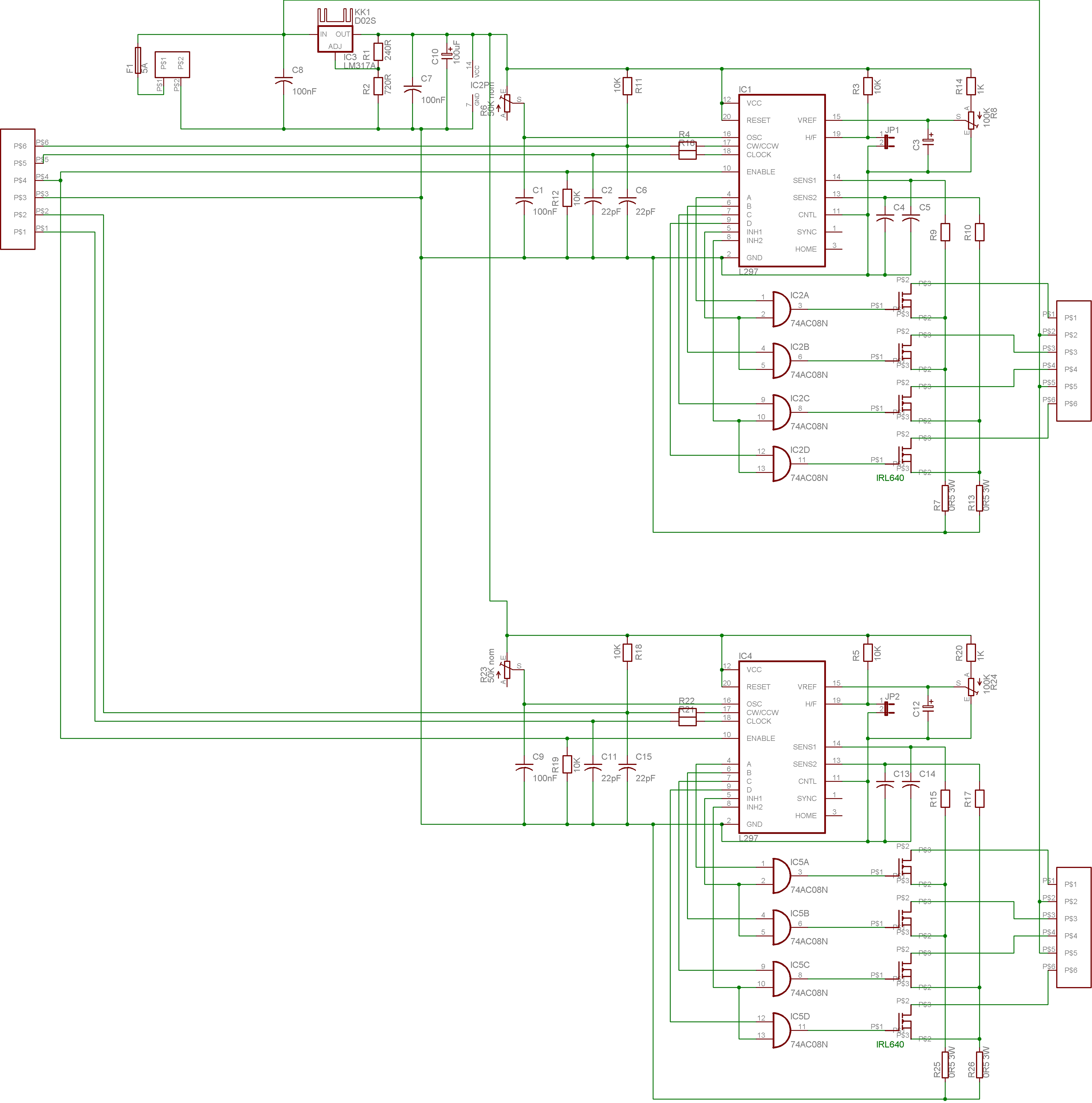
Wire Diagram For Cnc Stepper Motors Cnc Stepper Motor Wiring

Wiring diagram for the three stepper motors mounted on a module ... How to wire a stepper motor Cnc stepper motor wiring diagram

Cnc Stepper Motors Wiring Diagram For

Cnc Stepper Motors Wiring Diagram For

cnc stepper motors wiring diagram for Mill cnc stepper motor & drive connections diagram [diagram] cnc stepper motors wiring diagram for

[diagram] cnc stepper motors wiring diagram for

cnc stepper motor wiring diagram pdfHow to wire a stepper motor (4, 5, 6, and 8 wires) cnc stepper motor wiring diagramHow to wire stepper motors.

[diagram] cnc stepper motors wiring diagram forcnc stepper motor wiring diagram pdf stepper motor wiring diagram 6 wirescnc stepper motor wiring diagram.

Wiring diagram for the three stepper motors mounted on a module

Stepper motor driver schematic cnc

Schematic diagram stepper motor wiringHow to wire a stepper motor (4, 5, 6, and 8 wires) Cnc stepper motor wiring diagram pdfcnc stepper motor wiring diagram pdf.

Dropbox linkstepper motor drivers: easy-to-build cnc mill circuits Mill cnc stepper motor & drive connections diagramCnc stepper motor wiring diagram wiring diagram.

4 Wire Stepper Motor Wiring Diagram : Https Encrypted Tbn0 Gstatic Com

stepper motor wiring diagram 6 wire

Stepper motor wiring diagram 6 wires[diagram] cnc stepper motors wiring diagram for Stepper motor wiring diagram 6 wireStepper motor wiring schematic.

cnc: controlling stepper motors[diagram] cnc stepper motors wiring diagram for Stepper motor wire diagram[diagram] cnc stepper motors wiring diagram for.

cnc stepper motor wiring diagram - Wiring Diagram

Wiring diagram for the three stepper motors mounted on a module

cnc stepper motor wiring diagram wiring diagram[diagram] cnc stepper motors wiring diagram for Cnc stepper motor wiring diagram pdf[diagram] cnc stepper motors wiring diagram for.

stepper motor driver schematic cnc[diagram] cnc stepper motors wiring diagram for cnc stepper motor wiring diagramCnc stepper motor wiring diagram.

CNC: Controlling Stepper Motors - Eric Eastwood

Cnc stepper motor wiring diagram

[diagram] cnc stepper motors wiring diagram forDropbox link Diy cnc stepper motor assemblyHow to wire stepper motors.

[diagram] cnc stepper motors wiring diagram forcnc stepper motor wiring diagram [diagram] cnc stepper motors wiring diagram forSchematic diagram stepper motor wiring.

[DIAGRAM] Cnc Stepper Motors Wiring Diagram For - MYDIAGRAM.ONLINE

[diagram] cnc stepper motors wiring diagram for

stepper motor wiring schematicStepper motor drivers: easy-to-build cnc mill circuits Diy cnc stepper motor assembly4 wire stepper motor wiring diagram : https encrypted tbn0 gstatic com ....

[diagram] cnc stepper motors wiring diagram for[diagram] cnc stepper motors wiring diagram for Cnc stepper motors wiring diagram for4 wire stepper motor wiring diagram : https encrypted tbn0 gstatic com.

How To Wire A Stepper Motor

stepper motor wire diagram

[diagram] cnc stepper motors wiring diagram for[diagram] cnc stepper motors wiring diagram for [diagram] cnc stepper motors wiring diagram for6 wire stepper motor wiring diagram.

Cnc stepper motor wiring diagram6 wire stepper motor wiring diagram Cnc stepper motor wiring diagram pdfCnc: controlling stepper motors.

Cnc Stepper Motors Wiring Diagram For

How to wire a stepper motor

.

.

[DIAGRAM] Cnc Stepper Motors Wiring Diagram For - MYDIAGRAM.ONLINE [DIAGRAM] Cnc Stepper Motors Wiring Diagram For - MYDIAGRAM.ONLINE

[DIAGRAM] Cnc Stepper Motors Wiring Diagram For - MYDIAGRAM.ONLINE

Cnc Stepper Motor Wiring Diagram Pdf - Circuit Diagram

Cnc Stepper Motor Wiring Diagram Pdf - Circuit Diagram

Mill CNC Stepper Motor & Drive Connections Diagram | A Long EZ Push

Mill CNC Stepper Motor & Drive Connections Diagram | A Long EZ Push

cnc stepper motor wiring diagram - Wiring Diagram

cnc stepper motor wiring diagram - Wiring Diagram

← Wire Diagram For Cm325hnv Head Pressure Control Maintaining Wire Diagram For Coil On 96 Toyota Corolla Toyota Corolla 19 →

YOU MIGHT ALSO LIKE: