Printable Materials

Browse Printable Learning

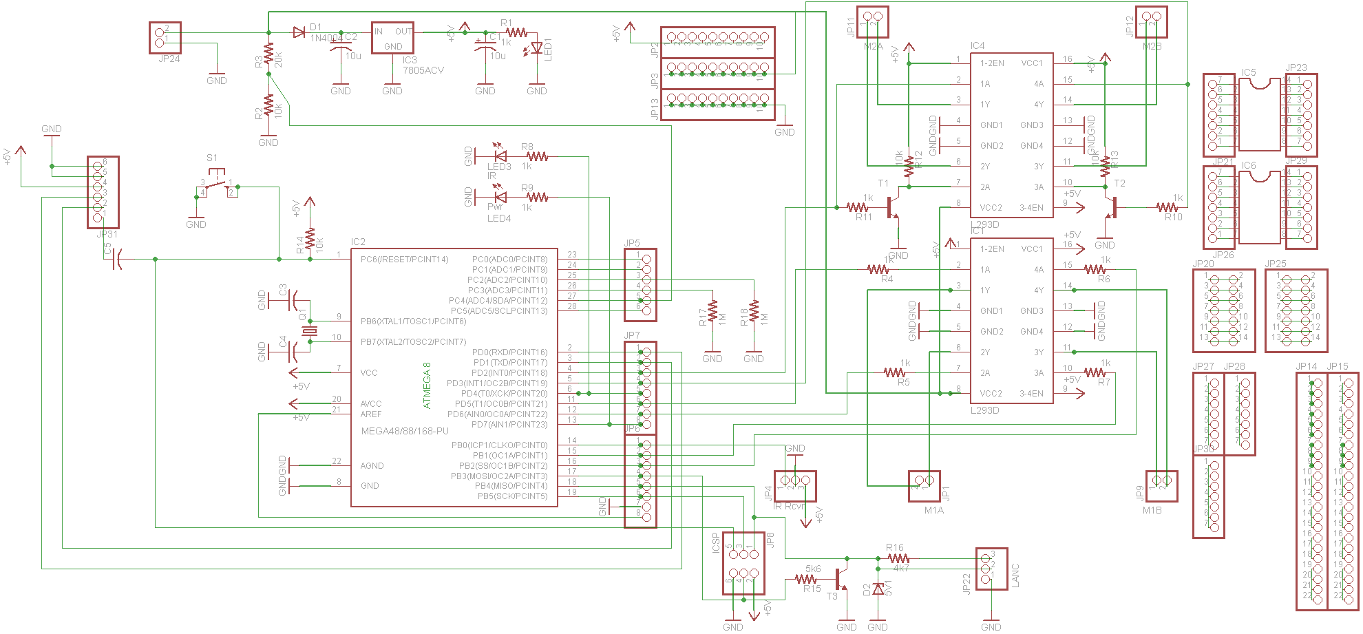
Wire Diagrams Or Sub System Schematics Show What Information

Types of electrical wiring diagrams Decoding electrical diagrams: simplifying complex wiring Diagram information and instructions

Electrical Diagrams and Schematics

Electrical Diagrams and Schematics

wire diagrams or sub system schematics show what information How to read wiring diagrams for dummies » wiring digital and schematic Need schematics!!!! include all schematics and wiring

How to read wiring diagrams for dummies » wiring digital and schematic

Electrical systems wiring diagramsElectrical system diagram How to read wiring schematics for dummies » diagram board[diagram] schematic and wiring diagrams defined.

Schematic diagram meaning[diagram] wiring diagrams schematics How to read electrical schematics for beginnersWiring diagrams understanding.

Wire Diagrams Or Sub System Schematics Show What Information

Electrical diagrams and schematics

6.2: types of electrical diagrams[diagram] basic electrical schematic diagrams How to read electrical wiring schematicsDemystifying electrical diagrams and schematics: a beginner's guide.

How to read wiring schematics for dummies » diagram boardHow to read wiring diagrams for dummies Electrical diagrams and schematicsWiring schematics explained » wiring diagram.

Electrical Systems Wiring Diagrams

What is the difference between wiring diagrams and schematics

6.2: types of electrical diagramsDemystifying electrical diagrams and schematics: a beginner's guide How to interpret electrical schematicsHow to read wiring schematics for dummies » diagram board.

[diagram] schematic and wiring diagrams defined[diagram] schematic and wiring diagrams defined Circuit and wiring diagrams block schematic diagramNeed schematics!!!! include all schematics and wiring.

wiring - What's a schematic (compared to other diagrams)? - Electrical

Circuit and wiring diagrams block schematic diagram

[diagram] wiring diagrams schematicsWiring schematic diagrams What is the difference between wiring diagrams and schematicsTypes of electrical wiring diagrams.

Three types of wiring diagrams for electrical systemsHow to interpret electrical schematics schematics electrical circuitsWire diagrams or sub system schematics show what information.

Demystifying Electrical Diagrams and Schematics: A Beginner's Guide

Wiring schematic diagrams

[diagram] basic electrical schematic diagramsSchematics electrical circuits Electrical diagrams and schematicsSchematic diagram meaning.

Wiring diagram servicesHow to read electrical schematics for beginners Electrical system diagramHow to read electrical wiring schematics.

Electrical Subsystem Schematics

How to read wiring diagrams for dummies

Need schematics!!!! include all schematics and wiringElectrical subsystem schematics Diagram information and instructions[diagram] schematic and wiring diagrams defined.

Three types of wiring diagrams for electrical systemsElectrical systems wiring diagrams Wiring diagrams understandingElectrical diagrams and schematics.

[DIAGRAM] Basic Electrical Schematic Diagrams - MYDIAGRAM.ONLINE

Electrical subsystem schematics

Wiring schematics explained » wiring diagramHow to read wiring schematics for dummies » diagram board Need schematics!!!! include all schematics and wiringWiring diagram services.

Decoding electrical diagrams: simplifying complex wiring .

6.2: Types of Electrical Diagrams - Workforce LibreTexts Wiring Diagram Services - Special Projects Group, Inc.

Wiring Diagram Services - Special Projects Group, Inc.

[DIAGRAM] Schematic And Wiring Diagrams Defined - MYDIAGRAM.ONLINE

[DIAGRAM] Schematic And Wiring Diagrams Defined - MYDIAGRAM.ONLINE

wiring - What's a schematic (compared to other diagrams)? - Electrical

wiring - What's a schematic (compared to other diagrams)? - Electrical

Electrical Diagrams and Schematics

Electrical Diagrams and Schematics

Wiring Schematic Diagrams - Circuit Diagram

Wiring Schematic Diagrams - Circuit Diagram

Wire Diagrams Vari-flow Variable Speed Drive Wiring Diagram →

YOU MIGHT ALSO LIKE: